The H-Machine Series
This pair of papers began with Chaos and Complexity, which posits new definitions of chaos with a philosophical interpretation, and provides a basis for the hypergraph-based H-Machine. The other paper describes the H-Machine in detail, provides an implementation, and reports the results of some experiments.
Chaos and Complexity
Abstract Relations are explored and developed among the mathematical theory of chaos, models of software, and philosophical characterizations of chaos and complexity. A generalization of sensitivity and transitivity, termed model jumping, is defined and developed, and used to characterize behavior observed in software systems and more general physical and humanistic situations. The generalizations and characterizations are tied together via a simple computational model based on graph transformation.
Chaos and Complexity Pdf
The H-Machine
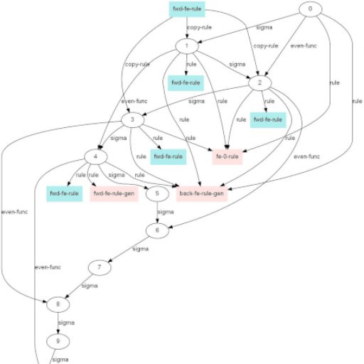
Abstract The H-Machine is a hypergraph-based language and interpreter, based on rule matching by hypergraph isomorphism. Rules are part of the hypergraph being constructed, and can be matched and modified as can other data, thus forming a complete meta-system. The H-Machine language is extremely simple, yet can express a wide range of data structures and computations, with inherent parallelism. The matching system allows a full range of expression of recursive relations, implicit iteration, and, via meta-rules, a modular way to describe computation at a high level.
Data and rules have a simple graphical interpretation which offers good visibility into the resulting structures. Examples illustrate both data and rule structures, derived data flow graphs, cellular automaton matrices, ancillary relations, and rules – predicate subgraph, edges to be added, edges to be deleted — within a single graphical model. The Graphviz toolkit is used for rendering. Implementation is briefly described, with links to code and a gallery of generated H-Machine runs.
The H-Machine (abridged) Pdf
The H-Machine (full paper) Pdf
Other Recent Papers
Aunt Betty’s Clock describes getting Aunt Betty’s circa-1900 clock to work, and analyzes aspects of its operation and accuracy.
Self-Descriptive Number Fixed-Point Function is a formulation of a fixed point on a decimal self-descriptive number, and I believe is noteworthy in its use of Fermat’s Little Theorem.
Listening to the Riemann Zeta Function is an exercise in sound generation and a harmonic analysis of the Zeta and related functions.
Old Stuff
An Architecture for the Execution of Applicative Languages (1979), a dataflow/actor approach to parallel processing for applicative (functional) languages. This paper used Backus’s FP language, which I implemented via single-argument-lambda pure Lisp.
Frame-based Computer Network Monitoring (1982), published in Proceedings of the National Conference on Artificial Intelligence, sponsored by the American Associate for Artificial Intelligence, held at CMU in August 1982. This paper is early work in object-oriented graphics, with an AI theme.
Simplifying GUI Construction by Embedded Scripting (1995), published in the O’Reilly Journal The X Resource, whose tagline is “a practical journal of the X Window System.”




Reply